• 首页
  • 查标准
  • 下载
  • 专题
  • 标签
  • 首页
  • 论文
  • 制造
  • 大功率激光加工技术应用市场

    大功率激光加工技术应用市场
    大功率激光加工工业激光应用激光切割技术激光焊接市场高能激光设备
    27 浏览2025-07-19 更新pdf0.06MB 共2页未评分
    加入收藏
    立即下载
  • 资源简介

    《大功率激光加工技术应用市场》是一篇深入探讨当前大功率激光加工技术在工业领域中应用现状与未来发展趋势的学术论文。该论文通过对全球及主要国家和地区的大功率激光加工技术市场的分析,揭示了这一技术在制造业中的重要地位及其对产业升级的推动作用。

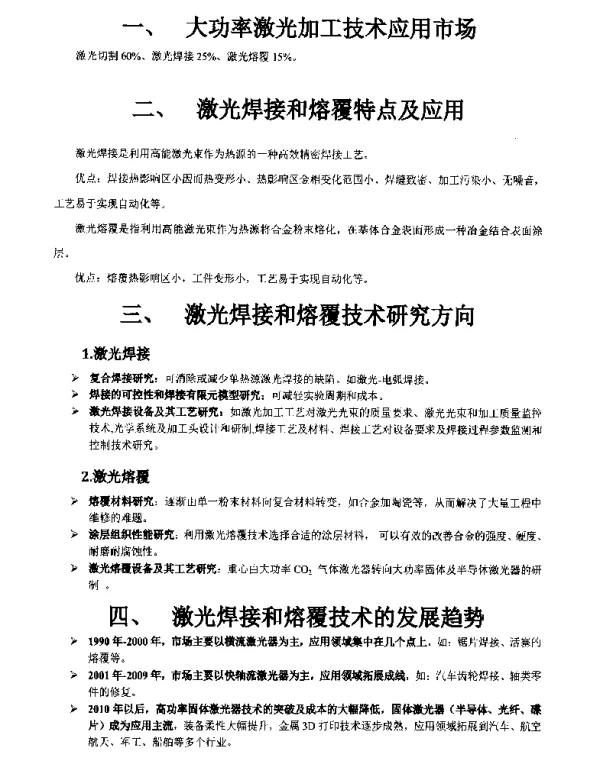
    论文首先介绍了大功率激光加工技术的基本概念与发展历程。大功率激光加工技术是指利用高能密度的激光束对材料进行切割、焊接、打标、表面处理等操作的技术。随着激光器制造技术的不断进步,特别是光纤激光器和半导体激光器的广泛应用,大功率激光加工技术已经逐渐成为现代制造业不可或缺的一部分。

    文章指出,大功率激光加工技术具有高精度、高效率、非接触式加工等显著优势,能够满足多种复杂材料的加工需求。这些特点使得该技术在汽车制造、航空航天、电子、医疗设备等多个行业得到了广泛的应用。例如,在汽车制造领域,大功率激光切割和焊接技术被用于车身结构件的加工,大幅提高了生产效率和产品质量。

    论文还详细分析了全球大功率激光加工技术应用市场的规模和发展趋势。数据显示,近年来全球大功率激光加工技术市场持续增长,尤其是在亚洲地区,中国、日本和韩国等国家的市场需求尤为旺盛。这主要是由于这些国家制造业的快速发展以及对高端制造装备的需求不断增加。

    此外,论文还探讨了影响大功率激光加工技术应用市场发展的关键因素。其中包括技术进步、政策支持、产业链完善以及客户需求的变化等。其中,技术进步是推动市场增长的核心动力,而政策支持则为行业的健康发展提供了保障。

    同时,论文也指出了当前大功率激光加工技术应用市场面临的一些挑战。例如,激光设备的成本较高,技术门槛相对较大,导致部分中小企业难以大规模应用。此外,激光加工过程中可能产生的环境污染问题也需要引起重视。

    针对上述挑战,论文提出了相应的对策建议。一方面,应加大对大功率激光加工技术研发的投入,推动相关设备的国产化进程,以降低设备成本;另一方面,应加强行业标准的制定和完善,规范市场秩序,提升行业整体水平。

    论文最后强调,随着智能制造和绿色制造理念的不断推广,大功率激光加工技术将在未来发挥更加重要的作用。预计未来几年,该技术将在更多领域得到应用,并带动相关产业的转型升级。

    综上所述,《大功率激光加工技术应用市场》这篇论文全面分析了大功率激光加工技术的应用现状、市场发展趋势以及面临的挑战与机遇,为相关企业和研究机构提供了宝贵的参考信息。对于希望了解该技术发展动态的读者来说,这篇论文无疑是一份极具价值的研究成果。

  • 封面预览

    大功率激光加工技术应用市场
  • 下载说明

    预览图若存在模糊、缺失、乱码、空白等现象,仅为图片呈现问题,不影响文档的下载及阅读体验。

    当文档总页数显著少于常规篇幅时,建议审慎下载。

    资源简介仅为单方陈述,其信息维度可能存在局限,供参考时需结合实际情况综合研判。

    如遇下载中断、文件损坏或链接失效,可提交错误报告,客服将予以及时处理。

  • 相关资源
    下一篇 大功率激电在内蒙古东沟铅多金属矿勘查中的应用
    无相关信息
资源简介
封面预览
下载说明
相关资源
  • 帮助中心
  • 网站地图
  • 联系我们
2024-2025 WenDangJia.com 浙ICP备2024137650号-1